Top Notiz
Bewegtbild HOCHZWEI Kubikmeter Magent Quadrat Allgemein webfont

Vertikale Zentrierung von Schriften

Manchmal kommt es vor, dass eine Schriftart nicht vertikal zentriert ist. Das merkt man zum Beispiel daran, wenn die Wörter technisch mittig im Button positioniert werden, aber diese optisch nicht mittig sind.…

Bewegtbild HOCHZWEI Kubikmeter Magent Quadrat Allgemein Facebook

Long-Live Facebook Token erstellen

    HOCHZWEI Allgemein go-digital förderung
    go-digital – Förderung bis zu 50% für digitale Projekte!

    Hallo zusammen,

    seit letzter Woche sind wir autorisiertes Beratungsunternehmen für das Förderprogramm go-digital. Kunden können für Projekte zur digitalen Markterschließung Zuschüsse bis zu 50% bekommen (neue Website, Social, Media Kampagne,…

    Bewegtbild HOCHZWEI Kubikmeter Magent Allgemein GIT Webentwicklung Programmierung
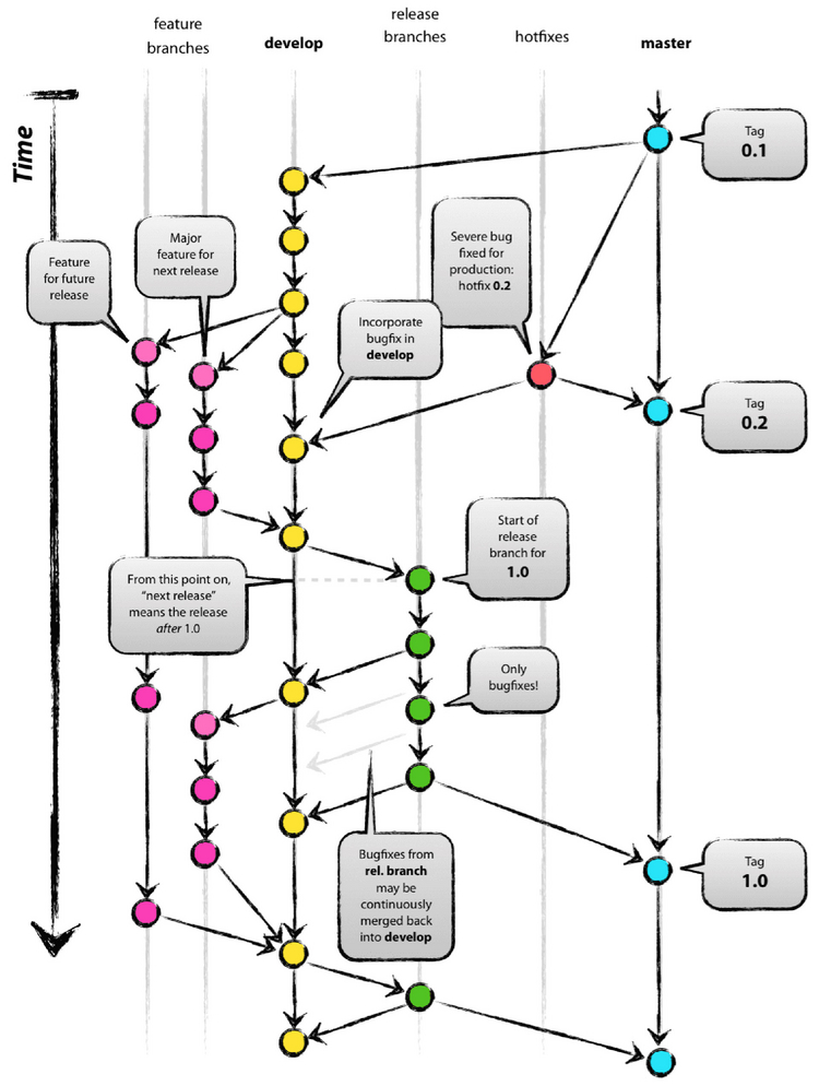
    Git-Workflow

    Allgemeines

    Wir arbeiten mit einem Git-Workflow der folgenden Kombination: Master-/Develop- und Feature-/Hotfix-Branches.

    Beim Anlegen eines neuen Git-Repositorys werden folgende Branches vom Entwickler angelegt: master und develop. 

    Im Master-Branch…

    Bewegtbild HOCHZWEI Kubikmeter Magent Allgemein Typo3 Updates

    Updates auf TYPO3 8.7.

    Section Frames

    https://docs.typo3.org/typo3cms/extensions/core/8.7/Changelog/8.6/Breaking-79622-SectionFrameForCSSStyledContentReplacedWithFrameClass.html

    tt_content

    Die Felder "Abstand davor", "Abstand danach" gibt es nun nicht…

    Bewegtbild HOCHZWEI Kubikmeter Magent Allgemein Internetrecht

    Möglichst viele Daten bei der Einwilligung verlangen

    Wer kennt sie nicht, die Onlineformulare, die den vollständigen Namen und die Mail-Adresse als Pflichtfelder haben und daneben noch Adresse, Telefonnummer, vielleicht Einkommensverhältnisse und…

    Bewegtbild HOCHZWEI Kubikmeter Magent Allgemein Newsletter
    • Natürlich sollten Sie spamverdächtige Schlagwörter wie „Viagra“, „Casino“, „Sofortgewinn“ etc. generell vermeiden.
    • Verfassen Sie die Betreffzeile und Newsletter-Texte auf keinen Fall ausschließlich in Großbuchstaben. Vermeiden Sie übertriebene…
    Allgemein Kubikmeter Bewegtbild HOCHZWEI Magent Newsletter

    Erstellen von Cleverreach Templates

    Es werden bestimmte Tags zur Markierung unterschiedlicher Inhalte verwendet.
    Anschließend werden die wichtigsten Tags vorgestellt, hier [1] gibt es eine ausführliche Beschreibung.

    • Online-Version
    <!--#online_ver…
    Bewegtbild HOCHZWEI Kubikmeter Magent Allgemein Instagram

    1) Bei Instagram mit den Kundenzugangsdaten einloggen

    2) Auf https://www.instagram.com/developer/ gehen und dann oben in der Leiste auf "Manage Clients".

    3) Wenn man zum ersten mal eine App für einen Account anlegen will, dann muss man sich einmal als…

    Allgemein Kubikmeter Bewegtbild HOCHZWEI Magent DSGVO

    Cookiebar

    Text für die cookiebar

    DE

    Diese Website verwendet Cookies, um die Benutzererfahrung zu verbessern. Durch die weitere Benutzung dieser Website erklären Sie sich damit einverstanden. Verstanden | Datenschutzerklärung

    EN

    This website uses…